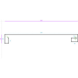
Référence: 121368
GALVA, 20/10, Dev. 498, Lg. 3000
MATIÈRE : GalvaFINITION : GALVAÉPAISSEUR : 20/10QUANTITÉ : 1
Il existe des produits 7587.
Référence: 121368
MATIÈRE : GalvaFINITION : GALVAÉPAISSEUR : 20/10QUANTITÉ : 1
Référence: 121369
MATIÈRE : GalvaFINITION : GALVAÉPAISSEUR : 15/10QUANTITÉ : 1
Référence: 121370
MATIÈRE : GalvaFINITION : GALVAÉPAISSEUR : 15/10QUANTITÉ : 1
Référence: 121371
MATIÈRE : AluminiumFINITION : ALUMINIUM Prélaqué RalÉPAISSEUR : 15/10QUANTITÉ : 1PRÉ-LAQUAGE : 7022 - Satiné
Référence: 121372
MATIÈRE : InoxFINITION : Inox Brossé G220 316LÉPAISSEUR : 15/10QUANTITÉ : 1
Référence: 121373
MATIÈRE : AluminiumFINITION : ALUMINIUM Prélaqué RalÉPAISSEUR : 15/10QUANTITÉ : 1PRÉ-LAQUAGE : 7016 - Satiné
Référence: 121374
MATIÈRE : AluminiumFINITION : ALUMINIUM Prélaqué RalÉPAISSEUR : 15/10QUANTITÉ : 1PRÉ-LAQUAGE : 7016 - Satiné
Référence: 121375
MATIÈRE : AcierFINITION : ACIER Prélaqué RALÉPAISSEUR : 75/100QUANTITÉ : 1PRÉ-LAQUAGE : 7016
Référence: 121376
MATIÈRE : AcierFINITION : ACIER Prélaqué RALÉPAISSEUR : 75/100QUANTITÉ : 1PRÉ-LAQUAGE : 9010
Référence: 121377
MATIÈRE : AcierFINITION : ACIER Prélaqué RALÉPAISSEUR : 75/100QUANTITÉ : 1PRÉ-LAQUAGE : 9010
Référence: 121378
MATIÈRE : GalvaFINITION : GALVAÉPAISSEUR : 10/10QUANTITÉ : 1
Référence: 121379
MATIÈRE : AcierFINITION : ACIER Prélaqué RALÉPAISSEUR : 75/100QUANTITÉ : 1PRÉ-LAQUAGE : 7016
Référence: 121380
MATIÈRE : AluminiumFINITION : ALUMINIUM Prélaqué RalÉPAISSEUR : 15/10QUANTITÉ : 1PRÉ-LAQUAGE : 7022 - Satiné
Référence: 121381
MATIÈRE : InoxFINITION : Inox Brossé G220 304LÉPAISSEUR : 15/10QUANTITÉ : 1
Référence: 121382
MATIÈRE : AluminiumFINITION : ALUMINIUM PostLaqué 2FacesÉPAISSEUR : 15/10QUANTITÉ : 1LAQUAGE : 5007 - Satiné
Référence: 121383
MATIÈRE : AcierFINITION : ACIER Larmé - 3-4,5mmÉPAISSEUR : Larmé 3-4,5QUANTITÉ : 1