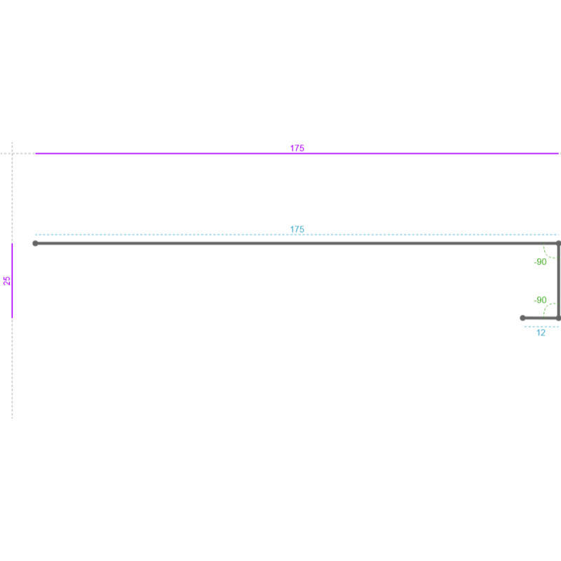
Référence: 113891
ACIER Prélaqué RAL 9010, 75/100, Dev. 656, Lg. 3000
MATIÈRE : AcierFINITION : ACIER Prélaqué RALÉPAISSEUR : 75/100QUANTITÉ : 1PRÉ-LAQUAGE : 9010
SVG de la vue dépliée pour le produit ID 115510
Téléchargement (1.54k)SVG avec côtes de la vue dépliée pour le produit ID 115510
Téléchargement (1.54k)Images déplié avec côtes pour le produit ID 115510
Téléchargement (14.87k)Référence: 113891
MATIÈRE : AcierFINITION : ACIER Prélaqué RALÉPAISSEUR : 75/100QUANTITÉ : 1PRÉ-LAQUAGE : 9010
Référence: 115569
MATIÈRE : AluminiumFINITION : ALUMINIUM Prélaqué RalÉPAISSEUR : 10/10QUANTITÉ : 1PRÉ-LAQUAGE : 9010 - Brillant
Référence: 113991
MATIÈRE : AluminiumFINITION : ALUMINIUM Prélaqué RalÉPAISSEUR : 15/10QUANTITÉ : 1PRÉ-LAQUAGE : 9006 - Piedra
Référence: 115110
MATIÈRE : AluminiumFINITION : ALUMINIUM Prélaqué RalÉPAISSEUR : 15/10QUANTITÉ : 1PRÉ-LAQUAGE : 7012 - Satiné
Référence: 115339
MATIÈRE : AcierFINITION : ACIER Prélaqué RALÉPAISSEUR : 75/100QUANTITÉ : 1PRÉ-LAQUAGE : 9005
Référence: 113951
MATIÈRE : GalvaFINITION : GALVAÉPAISSEUR : 30/10QUANTITÉ : 1
Référence: 114775
MATIÈRE : AcierFINITION : ACIER BrutÉPAISSEUR : 15/10QUANTITÉ : 1
Référence: 114892
MATIÈRE : AluminiumFINITION : ALUMINIUM Prélaqué RalÉPAISSEUR : 15/10QUANTITÉ : 1PRÉ-LAQUAGE : 7022 - Satiné
Référence: 115763
MATIÈRE : AluminiumFINITION : ALUMINIUM PostLaqué 1FaceÉPAISSEUR : 15/10QUANTITÉ : 1LAQUAGE : 7040 - Satiné
Référence: 115076
MATIÈRE : AluminiumFINITION : ALUMINIUM BrutÉPAISSEUR : 15/10QUANTITÉ : 1
Référence: 113796
MATIÈRE : AluminiumFINITION : ALUMINIUM Anodisé ASÉPAISSEUR : 10/10QUANTITÉ : 1
Référence: 114710
MATIÈRE : AcierFINITION : ACIER BrutÉPAISSEUR : 30/10QUANTITÉ : 1
Référence: 113836
MATIÈRE : AluminiumFINITION : ALUMINIUM BrutÉPAISSEUR : 50/10QUANTITÉ : 1
Référence: 115130
MATIÈRE : GalvaFINITION : GALVAÉPAISSEUR : 10/10QUANTITÉ : 1
Référence: 113843
MATIÈRE : AluminiumFINITION : ALUMINIUM BrutÉPAISSEUR : 15/10QUANTITÉ : 1
Référence: 115184
MATIÈRE : AluminiumFINITION : ALUMINIUM Anodisé ASÉPAISSEUR : 15/10QUANTITÉ : 1